Студенческий портал

admin@studynote.ru
/ Регистрация
X
Все > Бизнес план > Бизнес план по авиационной и ракетно-космической технике > Курсовой проект
Курсовой проект

Тема бизнес плана: Курсовой проект

2000 ₽
Купить за 2000 ₽

или

Заказать новую работу

Более 20 способов оплатить! Сразу получаете ссылку на скачивание. Гарантия 3 дня. Исключительно для ознакомления!

Общая информация
Описание работы
Дополнительная информация

(фрагменты работы)

Общая информация
Учебное заведение: Вузы города Волгоград > Волгоградский государственный технический университет
Тип работы: Бизнес план
Категория: Авиационная и ракетно-космическая техника
Год сдачи: 2019
Количество страниц: 12
Оценка: 5
Дата публикации: 14.11.2025
Количество просмотров: 43
Рейтинг работы:
Иллюстрация №1: Курсовой проект (Бизнес план - Авиационная и ракетно-космическая техника). Иллюстрация №2: Курсовой проект (Бизнес план - Авиационная и ракетно-космическая техника). Иллюстрация №3: Курсовой проект (Бизнес план - Авиационная и ракетно-космическая техника).
Описание работы

Введение

1. Описание изделия

2. Технологический процесс изготовления изделия

3. Расчет себестоимости единицы изделия

3.1. Расчет стоимости сырья и материалов

3.2. Расчёт стоимости покупных изделий и полуфабрикатов

3.3. Расчет стоимости электроэнергии (технологического топлива)

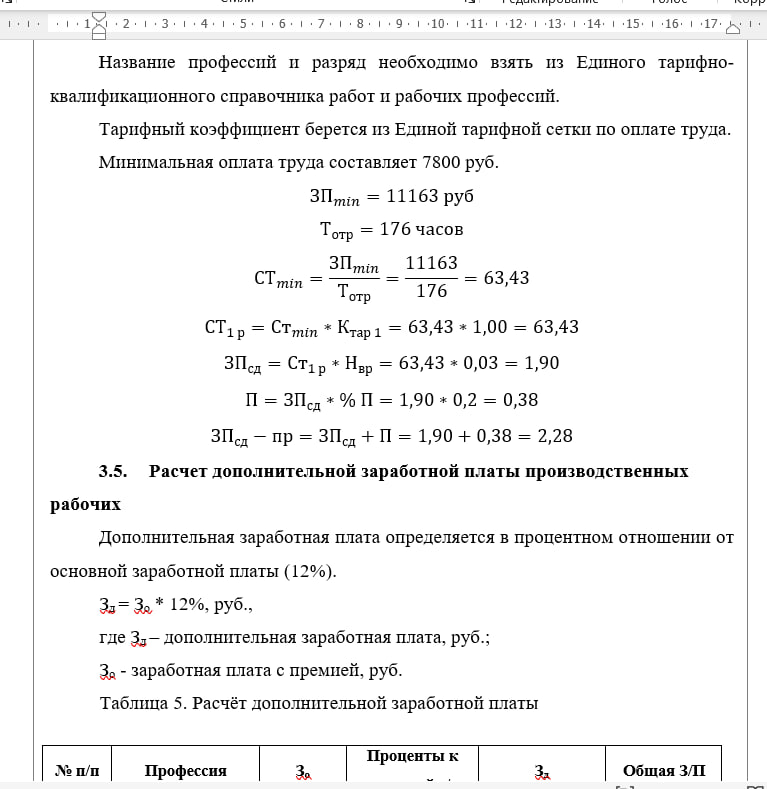
3.4. Расчет основной заработной платы производственных рабочих

3.5. Расчет дополнительной заработной платы производственных рабочих

3.6. Расчет страховых взносов

3.7. Расчет затрат на подготовку и освоение производства

3.8. Расчет затрат на содержание и эксплуатацию оборудования

3.9. Расчет общепроизводственных расходов

3.10. Расчет общехозяйственных расходов

3.11. Расчет внепроизводственных расходов

3.12. Расчет полной себестоимости и стоимости изделия

Заключение

Список использованных источников

Дополнительная информация

(фрагменты работы)

Цель курсовой работы являлся: рассчёт стоимости сахарной ваты.
Для достижения цели были решены следующие задачи:
- описано изделие;
- рассмотрен технологический процесс изготовления изделия;
- рассчитана себестоимость единицы изделия.

Купить за 2000 ₽